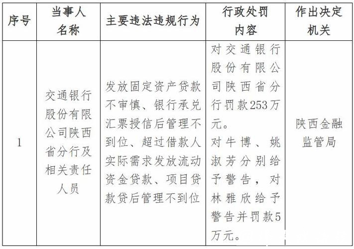
交通银行山东省分行被罚174.2万元:违反金融统计、账户管理相关规定等
交通银行被罚事件背后隐藏的合规警示
在金融行业日益强调稳健与合规的大背景下,交通银行山东省分行因“违反金融统计、账户管理相关规定等”被罚款174.2万元的消息,再次敲响了风险防控的警钟。这一处罚数字本身并不算巨大,却像一面镜子,折射出银行在内控管理、合规意识、数据治理等方面的薄弱环节,也让社会公众重新审视金融机构在高速业务扩张与严格监管之间如何保持平衡。

从监管信息披露来看,本次处罚直指金融统计违规、账户管理不规范等问题。金融统计是金融监管的重要基础,监管机构在制定货币政策、防范系统性风险、监测资金流向时,都要依托大量准确、完整、及时的统计数据。一旦金融机构在数据采集、报送、校验环节出现偏差,就可能导致监管“视野模糊”,影响宏观决策和风险识别的有效性。违反金融统计规定,并不仅仅是报表上的数字错误,更是对金融安全运行基础的破坏。
账户管理同样是银行合规工作的核心。账户开立、变更、使用、销户,每一个环节都与反洗钱、反诈骗、资金安全和客户身份识别紧密相连。监管屡次强调要严格执行账户实名制、用途合规性审查以及交易可追溯要求。如果银行在账户管理上存在审批不严、资料不全、分级授权流于形式等问题,就很容易被不法分子利用,成为洗钱通道或者电信网络诈骗的资金“中转站”。对交通银行山东省分行的处罚,正说明账户管理领域在业务压力和合规要求之间仍存在张力。
值得注意的是,金额为174.2万元的罚单更多具有示范与震慑意义。近年来,监管趋严已成常态,从宏观审慎管理到日常现场与非现场检查,金融机构正处于“全方位监管”的时代。从表面看,这类罚单集中在某家银行或某个分行身上,但其真实的指向是整个行业的制度执行力。监管通过公开披露典型案例,传递出明确信号——不论机构规模大小、区域影响力如何,只要触碰制度红线,就要承担相应的法律责任和声誉成本。
从合规管理角度分析,交通银行山东省分行被罚往往源于制度“有”而执行“不到位”。多数大型银行在制度建设、流程设计上已经较为成熟,但在基层网点层层传导时,容易出现“口头重视、实务轻视”的现象:一线人员更关注业务指标与营销任务,对统计口径是否精准、账户资料是否完备、系统录入是否规范等细节投入不够,导致看似微小的疏漏不断累积,最终在监管检查中集中暴露。

以金融统计为例,某些网点在录入企业信贷数据、表外业务信息、表内外转换情况时,为赶进度或缺乏专业培训,可能出现分类错误、遗漏填报、时间滞后等情况;在汇总到分行层面后,如果缺乏有效的逻辑校验和交叉核对,问题就会被带入最终报表。类似的流程缺陷,一旦在现场检查中被发现,就会被认定为违反金融统计制度,甚至被怀疑存在掩饰真实风险状况的动机。

在账户管理方面,现实业务中常见的风险点包括:开户资料审查不细致,对客户身份真实性、资金来源和用途缺乏深入核验;对异常交易预警规则设置不合理,或虽有预警但线下核查流于形式;对重点行业、重点区域、重点人群的账户开立没有实行更高标准的尽职调查。有的机构出于“方便客户”“加快流程”的考虑,弱化了关键控制环节,最终却为后续风险埋下隐患。交通银行山东省分行此次被罚,很可能与这些共性问题存在相通之处。
结合行业案例可以看到,近年来多家银行因类似原因受到处罚。例如有的机构因统计报送数据不真实,被认定“虚报、瞒报”信贷情况;有的因对公账户开立时未充分核实企业实际控制人信息,导致非法集资资金快速转移;还有机构因个人账户交易监测不到位,使大额可疑交易长期未报送反洗钱系统。这些案例在金额与细节上各不相同,但共同反映出一点——合规管理的薄弱,往往集中在“看似小事”的操作层面。
对交通银行山东省分行而言,这次174.2万元罚单既是损失,也是契机。一方面,罚款会直接增加成本,并对当地声誉造成一定负面影响;它也推动分行重新梳理内部控制:对金融统计报送流程进行穿透式排查,对账户管理制度执行进行“回头看”,通过强化系统校验、优化授权机制、加大培训频次等手段,提升合规管理的精细化水平。只有把此次事件转化为内部治理升级的触发点,才能真正降低未来的合规风险。
从监管趋势看,金融机构必须正视“数据合规”与“账户合规”在未来监管体系中的基础地位。金融统计不再是简单的报表汇总,而是与大数据风控、宏观分析、反洗钱监测深度融合的综合工程;账户管理也不再局限于开户审核,而是贯穿客户生命周期的持续尽职调查过程。银行要在组织架构、IT系统、绩效考核和文化建设层面,将合规优先、风险为本的理念真正嵌入日常经营,而不是停留在口号层面。

对社会公众和企业客户而言,交通银行山东省分行被罚174.2万元的事件,也提供了一个观察金融机构专业度和责任感的窗口。被罚本身并不一定意味着整体风险失控,更关键的是机构如何面对问题、整改问题。如果银行能够主动披露整改举措,切实提升金融统计的准确性和账户管理的规范性,反而有助于增强市场对其长期稳健经营能力的信任。毕竟,透明披错、持续改进,往往比一味追求“零问题表象”更能体现一家金融机构的成熟度和韧性。